[중국생활팁] 중국 국가에서 인증한다? 중국의 '국가표준(GB, 国家标准)'이란 무엇인가?
최근 들어서 중국 백주와 차(茶)에 관심이 많아서 여러 제품을 구매해 보고 포스팅도 하고 있는 와중에 급 호기심이 생긴 부분이 있는데 바로 제품 정보에 적혀 있는 '국가표준번호(国家标准号)'다.




중국 인터넷 상의 글들을 보면 특정 제품은 어떤 국가표준번호가 적혀 있어야 가짜가 아닌 진짜라고 말하는 것으로 봐서 국가에서 특정 제품에 대해서 확실하게 인증을 해주는 시스템이라는 생각이 들었고, 이번 기회에 정확하게 짚고 넘어가 보자는 생각에 조사를 해봤다.
국가표준(国家标准)이란?

中华人民共和国国家标准
[zhōnghuárénmíngònghéguó guójiābiāozhŭn]
National Standards of the People's Republic of China
'중화인민공화국국가표준'
줄여서
国标
[Guóbiāo]
'국가표준'
이라고 부르며 영문 약칭은 병음 guobiao의 앞자리를 따서 GB라고 한다. 한국의 KC(Korea Certification)인증과 비슷한 성격의 국가 공인 인증 제도라고 보면 된다.
국가 표준은 3가지 대분류로 나뉘어서 공개되어 있다.
국가표준 분류
1. 强制性国家标准 [qiángzhìxìng guójiābiāozhǔn] / 강제성 국가표준(GB)

개인의 건강과 생명 및 재산 안전, 국가 안보, 생태 환경 안전을 보장하고 경제 및 사회 관리의 기본 요구를 충족시키기 위한 기술 요구 사항에 대해 강제적으로 국가 표준을 제정하며, 총 2,053개 항목의 강제성 국가표준이 등록되어 있다.
강제성 국가표준에 등록된 제품 유형이라면 무조건 공시된 요구사항에 맞춰야만 중국에서 유통이 가능하다는 것으로 볼 수 있다. 아무래도 국가의 안보와 국민의 안전에 직결된 부분이라 국가에서 강제적으로 통제한다고 보면 된다.
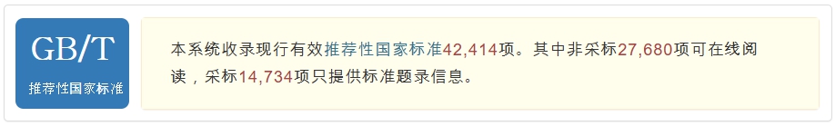
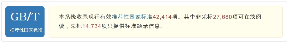
2. 推荐性国家标准 [tuījiànxìng guójiābiāozhǔn] /추천성 국가표준(GB/T)

기본 통용, 필수 국가 표준과의 매칭, 관련 산업의 주도적 역할 등 필요한 기술 요구 사항을 충족시키기 위해 권장 국가 표준을 제정할 수 있으며, 총 42,414개 항목의 추천성 국가표준이 등록되어 있다.
추천성 국가표준은 필수가 아니라 권고 사항으로, 가능하면 특정 제품을 제조할 때 가능하면 추천성 국가표준의(GB/T) 요구사항에 맞춰서 제조를 하라는 뜻으로 보면 된다.
3. 指导性技术文件 [zhǐdǎoxìng jìshùwénjiàn] / 지도성 기술문서(GB/Z)

지도성 기술 문서는 과학 연구, 설계, 생산, 사용, 관리 및 기타 관련 종사자가 기술 개발의 표준화 작업에 대한 지침 또는 정보를 제공하기 위해 공식화된 표준 문서다. 총 609개 항목의 지도적 기술문서 표준이 등록되어 있다.
국가표준 조회 방법
국가표준번호눈 아래의 '국가표준전문공개시스템(国家标准全文公开系统)'사이트에서 조회가 가능하다.
国家标准全文公开
openstd.samr.gov.cn
검색 방식은 총 3가지를 지원하고 있다.
1. 일반검색 (普通检索)

표준번호나 표준명칭을 입력해서 검색하는 방식
2. 표준분류 (标准分类)

임의로 나뉘어 있는 대분류 항목부터 소분류로 타고 들어가는 방식으로 검색하는 방식
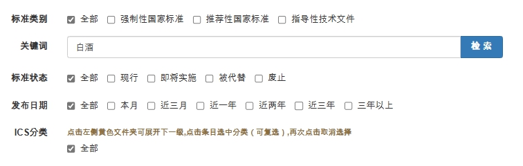
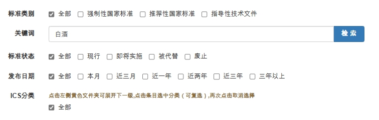
3. 고급검색 (高级检索)

국가표준 종류 및 관련 검색어, 표준 실행 여부, 발표 일자 등을 옵션으로 좀 더 세부적으로 검색이 가능한 방식

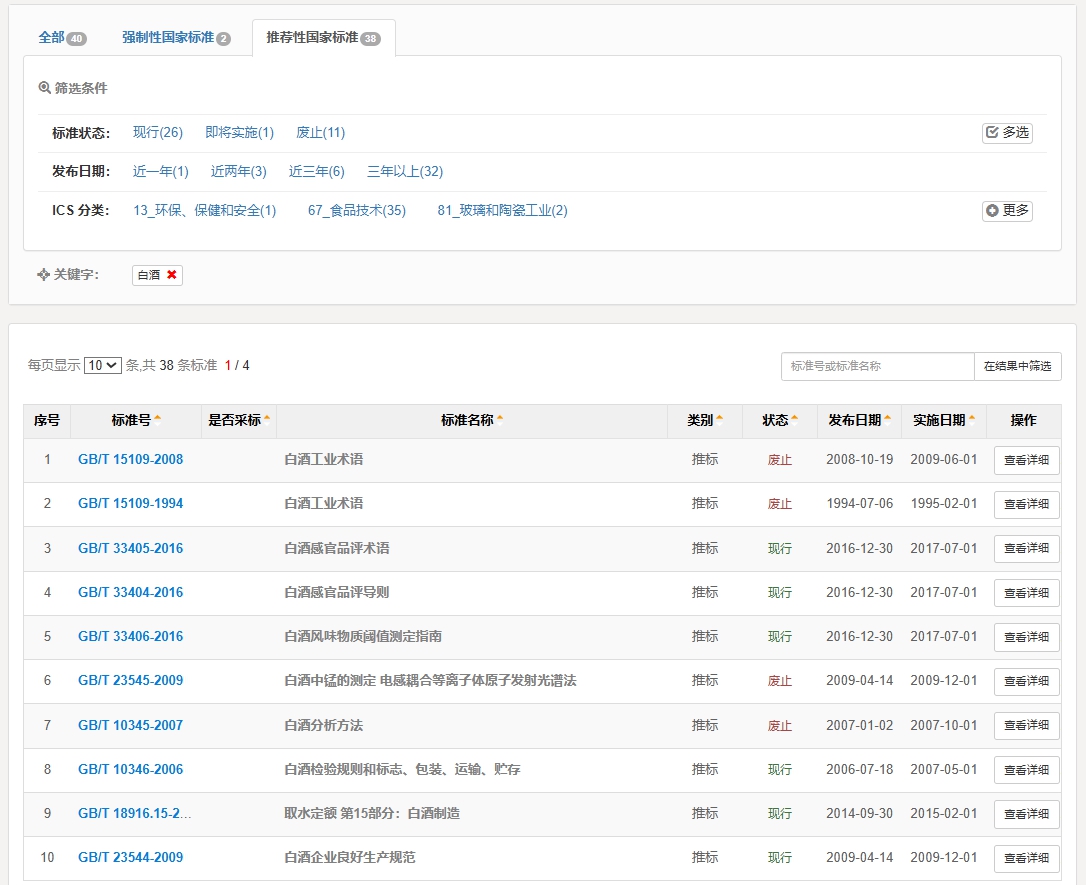
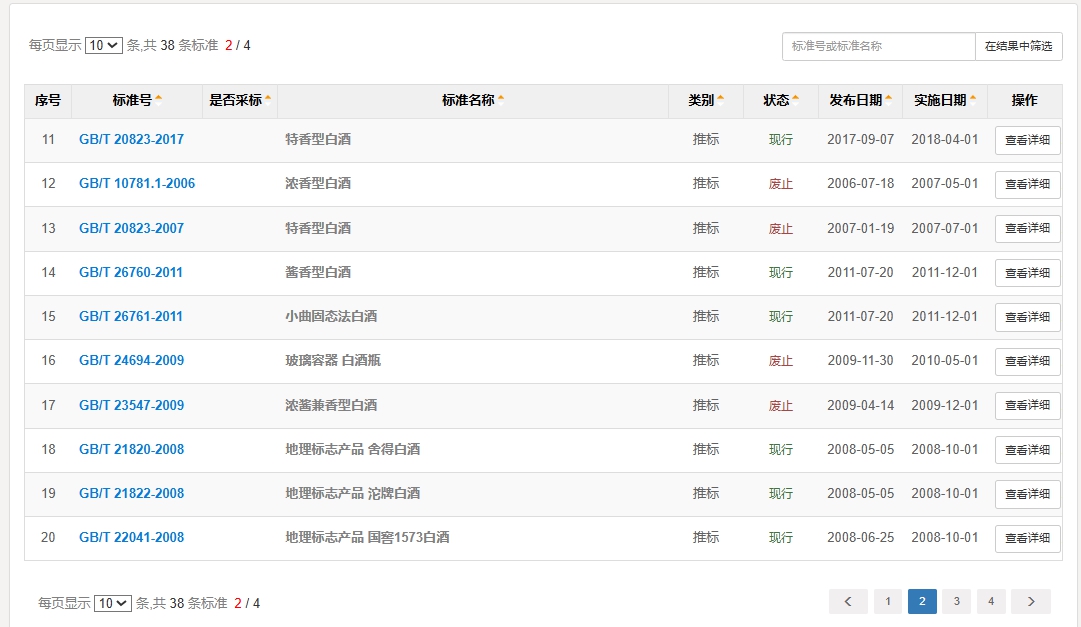
고급 검색 란에 백주(白酒)라는 키워드로 검색을 해봤다.

총 40개의 표준 번호가 검색되었으며, 2개의 강제성 국가표준, 38개의 국가표준이 나왔다.

2개의 강제성 국가표준을 보니 백주창 위생규범, 발효주정과 백주공업수 오염물 배출 표준인데, 역시나 안전에 관련된 내용이다 보니 강제로 규정하는 것 같다.

강제성 국가표준을 살펴보니 백주 제조법이나 기술들의 표준들이 대부분이었다.

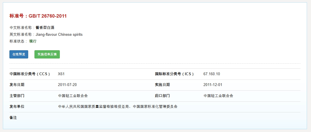
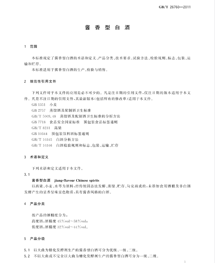
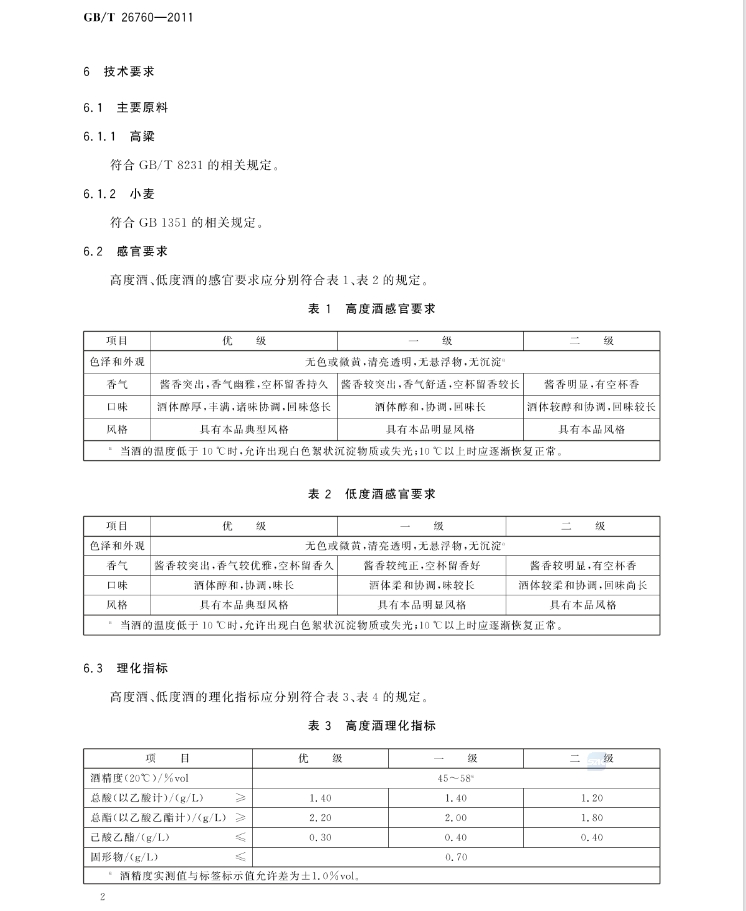
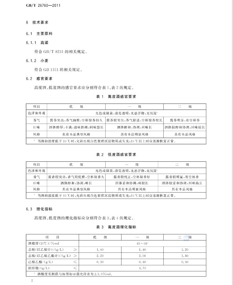
그 중 장향형백주(酱香型白酒) 표준번호를 조회해 봤다.

장향형백주 표준번호 시행 여부, 발표 및 시행 일자, 주관부서, 발행 단위들이 표시되고 파란색 '온라인 미리 보기(在线预览)'버튼을 누르면 세부 내용 열람이 가능하다.




보고서 형식으로 장항형백주의 국가표준 요건 내역들이 아주 상세하게 기술되어 있다. 원료 기준도 세부적으로 기술하고 있으며, 고도수와 저도수 장항형 백주로 구분하여 감관(感官) 요구 사항, 화학적 요구사항의 명확한 기준을 제시하고 있다.
마치며...
아직도 중국산 물건이라고 하면 저품질의 가짜 이미지를 떠올리겠지만, 필자가 중국에서 거주하며 여러 중국 공산품을 구매하고, 제품에 대해 공부를 하면 할수록 나름 국가에서 체계적으로 시스템을 갖춰 저질 제품이 시장에 나오지 못하도록 관리를 하고 있다는 것을 점점 알게 된다.
다만 중국이라는 나라가 크고 생산되는 제품도 워낙 많기 때문에 이러한 관리 시스템의 틈을 비집고 나오는 경우가 아직 많아, 조금 부주의하면 당하는 경우가 종종 있긴 하지만 이유 없이 싼 제품을 멀리하고 시간을 투자하여 검증 작업을 거치면 훌륭한 제품들도 충분히 획득할 수 있다고 본다.
중국 국가표준에 대해서 충분히 이해를 했으니 앞으로 기본적으로 국가표준 정도는 확인해 보고 물건을 구매해 볼 계획이다. 최소한의 안전장치로...
2024.03.18-[쇼핑 중국어 공부] 중국 대륙의 국민소스 라오깐마(老干妈)를 알아보자!
[쇼핑 중국어 공부] 중국 대륙의 국민소스 라오깐마(老干妈)를 알아보자!
[쇼핑 중국어 공부] 중국 대륙의 국민소스 라오깐마(老干妈)를 알아보자!2024.03.15 - [중국생활팁] 중국 생활 필수 마트 배달 어플 '허마선생(盒马鲜生/허마셴셩) 알아보기! [중국생활팁] 중국 생활
abc7304.tistory.com
2024.04.20-[중국백주] 중국 전국평주회(全国评酒会)에 대해 자세히 알아보자! 중국 명주(中国名酒)는 과연 무엇일까? 실패 없이 중국 백주를 고르는 법
[중국백주] 중국 전국평주회(全国评酒会)에 대해 자세히 알아보자! 중국 명주(中国名酒)는 과연
[중국백주] 중국 전국평주회(全国评酒会)에 대해 자세히 알아보자! 중국 명주(中国名酒)는 과연 무엇일까? 실패 없이 중국 백주를 고르는 법! 요즘 중국 백주에 관심이 생겨서 여러 가지 백주들
abc7304.tistory.com
2024.05.09-[중국차(中国茶) 녹차(绿茶)] 고급차와 저급차 비교를 통해 알아보는 좋은 벽라춘 차를 고르는 법! / 공원 벽라춘(贡苑 碧螺春) 구매 및 시음후기
[중국차(中国茶) 녹차(绿茶)] 고급차와 저급차 비교를 통해 알아보는 좋은 벽라춘 차를 고르는 법
[중국차(中国茶) 녹차(绿茶)] 고급차와 저급차 비교를 통해 알아보는 좋은 벽라춘 차를 고르는 법! / 공원 벽라춘(贡苑 碧螺春) 구매 및 시음후기 2024.04.11-[중국차(中国茶) 녹차(绿茶
abc7304.tistory.com
2024.03.15-[중국생활팁] 중국 생활 필수 마트 배달 어플 '허마선생(盒马鲜生/허마셴셩) 알아보기!
[중국생활팁] 중국 생활 필수 마트 배달 어플 '허마선생(盒马鲜生/허마셴셩) 알아보기!
[중국생활팁] 중국 생활 필수 마트 배달 어플 '허마선생(盒马鲜生/허마셴셩) 알아보기! 2020.06.25 - [중국생활팁] 중국 생활 필수 어플! TOP10 (1탄) 1~5위까지 [중국생활팁] 중국 생활 필수 어플! TOP10 (1
abc7304.tistory.com
2024.04.30-[중국맥주] 중국 원장(原浆)맥주, 중국 로컬 브랜드 두 곳 제품 시음기 / 허마선생(盒马鲜生)과 BINX(冰克斯)의 1L 대용량 원장맥주
[중국맥주] 중국 원장(原浆)맥주, 중국 로컬 브랜드 두 곳 제품 시음기 / 허마선생(盒马鲜生)과 BIN
[중국맥주] 중국 원장(原浆)맥주, 중국 로컬 브랜드 두 곳 제품 시음기 / 허마선생(盒马鲜生)과 BINX(冰克斯)의 1L 대용량 원장맥주 최근 중국 로컬 브랜드 두 곳의 원장 맥주를 구
abc7304.tistory.com
'중국생활팁' 카테고리의 다른 글
| [중국생활팁] 북경(베이징)에서 공유 자전거 이용해 보기 / 알리페이(支付宝) 헬로바이크(哈喽出行) (0) | 2024.06.25 |
|---|---|
| [중국생활팁] 중국에서 어떤 쌀을 구매해야 할까? 중국 쌀 종류와 대표 품종 알아보기! (1) | 2024.06.13 |
| [중국생활팁] 중국 북경 로컬 쿠킹클래스에서 궁바오지딩(宫保鸡丁) 조리법 배우기! (2) | 2024.03.27 |
| [중국생활팁] 중국 생활 필수 마트 배달 어플 '허마선생(盒马鲜生/허마셴셩) 알아보기! (1) | 2024.03.15 |
| [중국생활팁] 북경(베이징) 왕징SOHO 부근 유치원 3곳 답사기(이튼키즈,킨더바움,마틴제이) (7) | 2024.03.11 |